吉林桦甸农商行被罚40万:信贷资产分类不准确
2021年04月20日 17:44
来源:
新浪财经
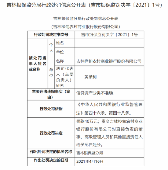
4月20日消息,吉林银保监分局公布行政处罚信息公开表显示,吉林桦甸农村商业银行股份有限公司因信贷资产分类不准确,被处罚款40万元。同时,责令吉林桦甸农村商业银行股份有限公司对直接负责的董事、高级管理人员和其他直接责任人给予纪律处分。
以下为行政处罚信息公开表原文:

(责任编辑:华青剑)
财经关键词更多>>
中国经济网声明:股市资讯来源于合作媒体及机构,属作者个人观点,仅供投资者参考,并不构成投资建议。投资者据此操作,风险自担。
手机看中经
经济日报微信
中经网微信











