首页 > 2025保险

人保财险泽普支公司某营销服务部被罚 保险许可证遗失

2025-12-31 16:32 来源:中国经济网
查看余下全文
首页 > 2025保险

人保财险泽普支公司某营销服务部被罚 保险许可证遗失

2025年12月31日 16:32 来源:中国经济网
[字号 ]

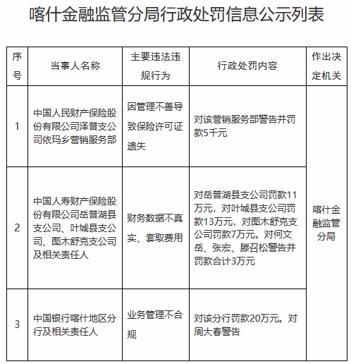
中国经济网北京1231日讯 国家金融监督管理总局网站近日公布的喀什金融监管分局行政处罚信息公示列表显示,中国人民财产保险股份有限公司泽普支公司依玛乡营销服务部因管理不善导致保险许可证遗失。喀什金融监管分局对该营销服务部警告并罚款5千元。

以下为原文:

(责任编辑:魏京婷)