手机看中经经济日报微信中经网微信

西部利得得尊债券基金经理张翔离任 聘严志勇为经理

2018年11月19日 15:21    来源: 新浪财经    

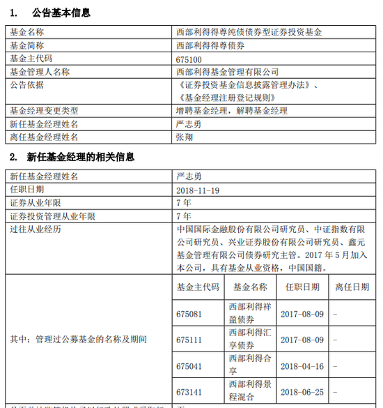
  新浪财经讯 11月19日消息,西部利得基金公告,西部利得得尊债券(675100)基金经理张翔因为工作安排,不再管理该基金;聘严志勇为基金经理。变更日期11月19日。

  严志勇,7年证券从业经验,曾任中国国际金融股份有限公司研究员、中证指数有限公司研究员、兴业证券股份有限公司研究员、鑫元基金管理有限公司债券研究主管。2017年5月加入西部利得基金。

  

(责任编辑:康博)


    中国经济网声明:股市资讯来源于合作媒体及机构,属作者个人观点,仅供投资者参考,并不构成投资建议。投资者据此操作,风险自担。
精彩图片
涨跌幅TOP10
上市全观察