官宣!万亿基金巨头迎来新掌门人
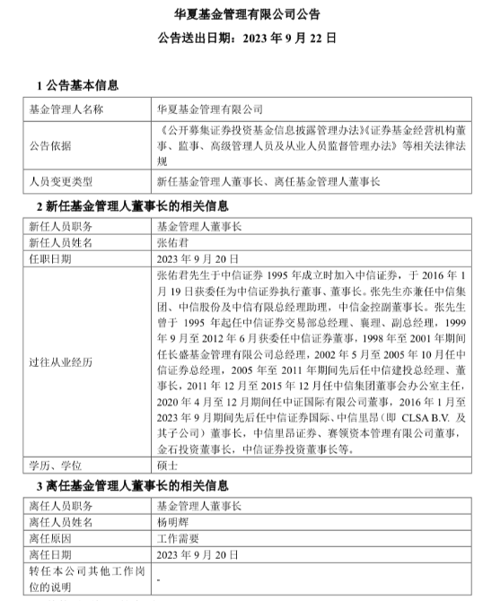
9月21日晚间,华夏基金发布公告,宣布更换“掌门人”。华夏基金原董事长杨明辉因工作需要离任,新董事长张佑君从9月20日开始任职。
头部公募更换“掌门人”
公告显示,张佑君自9月20日起担任华夏基金董事长职务,原董事长杨明辉因工作需要离任。在公告中,华夏基金对杨明辉担任董事长期间为公司发展所做出的重要贡献表示了衷心感谢。

来源:基金公告
公开信息显示,杨明辉于2013年上任华夏基金董事长,至今已有十年。其在任期间,华夏基金管理规模从不足2500亿元,增长至12522亿元(截至2023年6月30日)。
张佑君、杨明辉两人均于中信证券1995年成立时加入中信证券。“接棒”华夏基金董事长一职的张佑君于2016年1月19日获委任为中信证券执行董事、董事长。同时,张佑君兼任中信集团、中信股份及中信有限总经理助理,中信金控副董事长。
过往的从业经历显示,张佑君曾于1995年起任中信证券交易部总经理、襄理、副总经理,1999年9月至2012年6月获委任中信证券董事,1998年至2001年期间任长盛基金总经理,2002年5月至2005年10月任中信证券总经理,2005年至2011年期间先后任中信建投总经理、董事长,2011年12月至2015年12月任中信集团董事会办公室主任,2020年4月至12月期间任中证国际有限公司董事,2016年1月至2023年9月期间先后任中信证券国际、中信里昂(即CLSAB.V. 及其子公司)董事长,中信里昂证券、赛领资本管理有限公司董事,金石投资董事长,中信证券投资董事长等。
管理规模居行业前列
目前华夏基金的第一大股东为中信证券,持有华夏基金1.48亿股,持股比例为62.2%,是华夏基金的控股股东;加拿大公司万信投资(Mackenzie Financial Corp)持股比例为27.8%,天津海鹏科技咨询有限公司持股比例为10%,分别为华夏基金的第二、第三大股东。
作为境内最早成立的公募基金管理人之一,华夏基金公募管理规模位居行业前列。其官网显示,目前华夏基金旗下管理着923个产品及组合,其中公募基金353只 ,企业年金组合173个 ,职业年金组合76个 ,是管理产品及组合最多的基金公司之一。据中信证券发布的2023年中报数据,华夏基金2023年上半年实现营业收入37.11亿元,净利润10.75亿元。截至2023年6月30日,华夏基金总资产171.88亿元,总负债49.57亿元;华夏基金母公司管理的资产规模突破1.8万亿元,其中公募基金管理规模为1.25万亿元,机构及国际业务资产管理规模5490.33亿元。
近日,这家头部公募又将触角延伸到了一级市场,华夏基金获批成立公募业内首家股权投资子公司——华夏股权投资基金管理(北京)有限公司。证监会网站显示,华夏基金设立私募股权投资基金管理子公司事项获核准,子公司注册资本为5亿元人民币,由华夏基金全资持有,业务范围为私募股权投资基金管理。
(责任编辑:马欣)