博时深证基准做市信用债ETF成立 募集金额30亿元
2025年01月17日 11:08
来源:
中国经济网
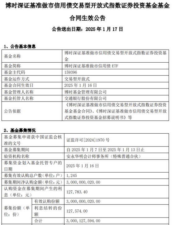
中国经济网北京1月17日讯 今日,博时基金管理有限公司发布博时深证基准做市信用债交易型开放式指数证券投资基金基金合同生效公告。
该基金募集期间净认购金额3,000,000,020.00元,认购资金在募集期间产生的利息127,783.40元,募集份额合计3,000,127,594.00份。
该基金的基金经理为张磊。张磊2011年至2018年任职中国出口信用保险公司信用评审,2018年至2024年任职工银瑞信基金研究员、投资经理,2024年加入博时基金管理有限公司。

(责任编辑:李荣)
中国经济网声明:股市资讯来源于合作媒体及机构,属作者个人观点,仅供投资者参考,并不构成投资建议。投资者据此操作,风险自担。
手机看中经
经济日报微信
中经网微信









