董山青任海通证券资管投资总监
2025年02月19日 15:25
来源:
中国经济网
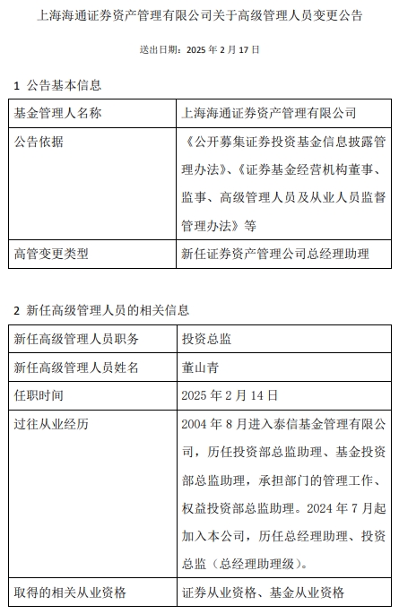
中国经济网北京2月19日讯 近日,上海海通证券资产管理有限公司发布高级管理人员变更公告。公告称,董山青任公司投资总监。
公告显示,董山青2004年8月进入泰信基金管理有限公司,历任投资部总监助理、基金投资部总监助理,承担部门的管理工作、权益投资部总监助理。2024年7月起加入本公司,历任总经理助理、投资总监(总经理助理级)。

(责任编辑:李荣)
中国经济网声明:股市资讯来源于合作媒体及机构,属作者个人观点,仅供投资者参考,并不构成投资建议。投资者据此操作,风险自担。
手机看中经
经济日报微信
中经网微信









