王宝娟离任万家优选积极三个月持有期混合发起式
2025年03月03日 15:33
来源:
中国经济网
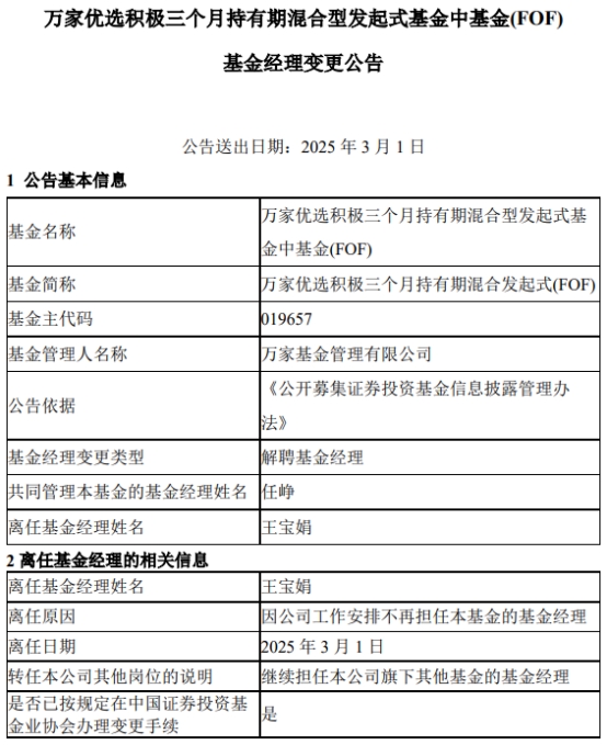
中国经济网北京3月3日讯 近日,万家基金管理有限公司公告称,王宝娟离任万家优选积极三个月持有期混合发起式(FOF)(A类019657;C类019658)。
王宝娟曾任德邦证券股份有限公司量化投资部交易员、资产管理总部研究员,银河金汇证券资产管理有限公司多策略投资部投资经理助理、投资经理等职。2021年9月入职万家基金管理有限公司,现任组合投资部基金经理。
万家优选积极三个月持有期混合发起式(FOF)A、C成立于2023年11月15日,截至2025年2月28日,其今年来收益率为8.62%、8.55%,成立来收益率为10.49%、9.93%,累计净值为1.1049元、1.0993元。

(责任编辑:李荣)
中国经济网声明:股市资讯来源于合作媒体及机构,属作者个人观点,仅供投资者参考,并不构成投资建议。投资者据此操作,风险自担。
手机看中经
经济日报微信
中经网微信









