天治基金总经理许家涵离任 柴晓秀代任

2025-04-14 15:25 来源:中国经济网
查看余下全文
(责任编辑:李荣)
手机看中经经济日报微信中经网微信

天治基金总经理许家涵离任 柴晓秀代任

2025年04月14日 15:25    来源: 中国经济网    

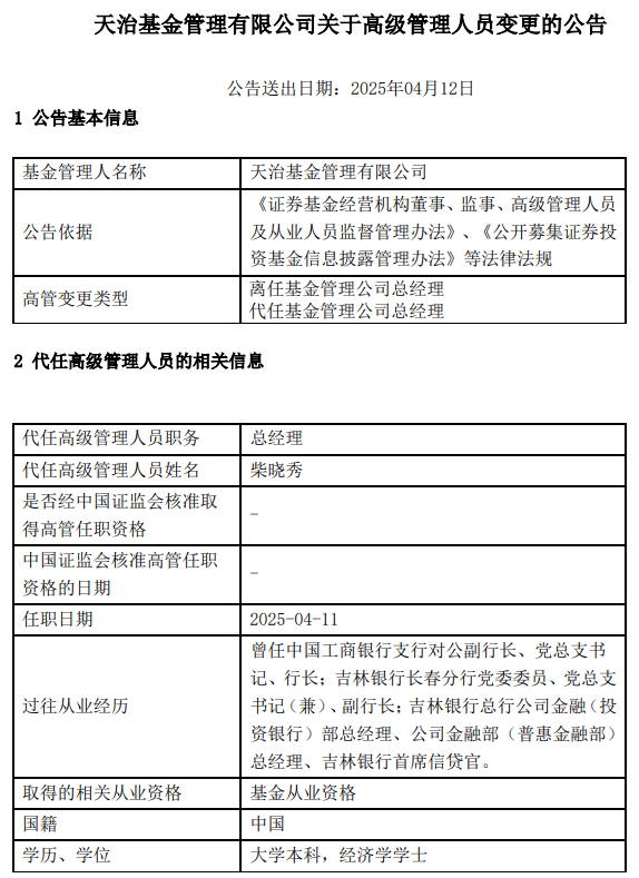
中国经济网北京414日讯 近日,天治基金管理有限公司发布高级管理人员变更的公告。公告称,公司总经理许家涵因个人原因于2025411日离任,柴晓秀代任总经理职务。

公告显示,柴晓秀曾任中国工商银行支行对公副行长、党总支书记、行长;吉林银行长春分行党委委员、党总支书记(兼)、副行长;吉林银行总行公司金融(投资银行)部总经理、公司金融部(普惠金融部)总经理、吉林银行首席信贷官。

(责任编辑:李荣)


    中国经济网声明:股市资讯来源于合作媒体及机构,属作者个人观点,仅供投资者参考,并不构成投资建议。投资者据此操作,风险自担。