万家中证800自由现金流指数成立 规模16亿元
2025年08月01日 10:39
来源:
中国经济网
中国经济网北京8月1日讯 今日,万家基金发布万家中证800自由现金流指数型证券投资基金基金合同生效公告。
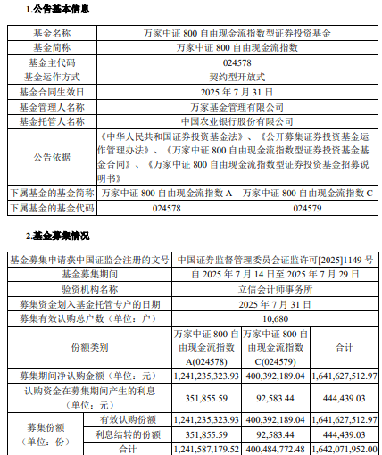
募集期间净认购金额1,641,627,512.97元,认购资金在募集期间产生的利息444,439.03元,募集份额合计1,642,071,952.00份。
基金经理贺方舟曾任汇添富基金管理股份有限公司基金营运部营运经理,大成基金管理有限公司指数与期货投资部研究员等职。2022年6月入职万家基金管理有限公司,历任量化投资部基金经理助理,现任量化投资部基金经理。

(责任编辑:康博)
中国经济网声明:股市资讯来源于合作媒体及机构,属作者个人观点,仅供投资者参考,并不构成投资建议。投资者据此操作,风险自担。
手机看中经
经济日报微信
中经网微信









