中国经济网北京1月16日讯 今日,易方达基金发布易方达中证800指数增强型证券投资基金基金合同生效公告。
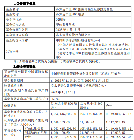
募集期间净认购金额2,149,067,558.12元,认购资金在募集期间产生的利息1,117,972.15元,募集份额合计2,150,185,530.27份。
该基金拟任基金经理刘文贵2012年7月至2015年8月任松河资本管理公司量化研究员,2015年8月至2017年2月任上海泓信投资管理有限公司衍生品投资总监,2017年2月至2017年5月任深圳市弘源泰平资产管理有限公司量化投资总监。2017年5月起在易方达基金管理有限公司任职,现任基金经理。

(责任编辑:康博)