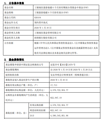
中国经济网北京2月2日讯 近日,工银瑞信基金发布工银瑞信盈泰稳健6个月持有期混合型基金中基金(FOF)基金合同生效公告。
募集期间净认购金额4,579,722,904.77元,认购资金在募集期间产生的利息822,947.19元,募集份额合计4,580,545,851.96份。
基金经理徐心远2016年7月7日加入工银瑞信基金管理有限公司,现担任FOF投资部基金经理。
赵志源现任工银瑞信基金管理有限公司风险管理部总经理。2007年8月至2010年1月就职于中国人寿保险股份有限公司,担任精算部主管岗位。2010年2月加入工银瑞信基金管理有限公司,现任FOF投资部总经理、基金经理。

(责任编辑:康博)