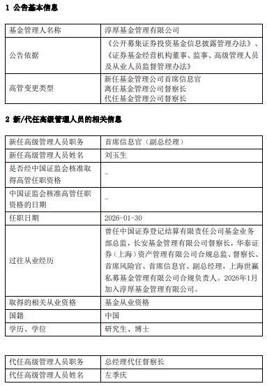
中国经济网北京2月2日讯 近日,淳厚基金公告,任命刘玉生为首席信息官,总经理左季庆代任督察长。原督察长沈志婷因工作安排离任。
刘玉生曾任中国证券登记结算有限责任公司基金业务部总监,长安基金管理有限公司督察长,华泰证券(上海)资产管理有限公司合规总监、督察长、首席风险官、首席信息官、副总经理,上海世赢私募基金管理有限公司合规负责人。2026年1月加入淳厚基金管理有限公司。
左季庆曾任中国人寿资产管理有限公司债券投资部、固定收益部总经理、国寿安保基金管理有限公司总经理、现任淳厚基金管理有限公司总经理。


(责任编辑:康博)