首页 > 基金频道 > 基金滚动新闻

华泰柏瑞启臻混合基金成立 规模18亿元

2026-04-15 11:16 来源:中国经济网
查看余下全文
首页 > 基金频道 > 基金滚动新闻

华泰柏瑞启臻混合基金成立 规模18亿元

2026年04月15日 11:16 来源:中国经济网
[字号 ]

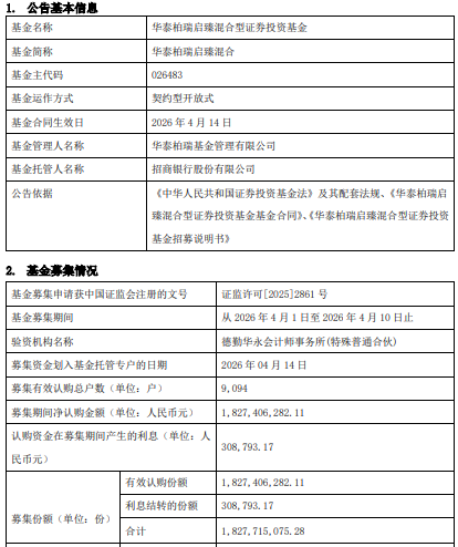
中国经济网北京415日讯 今日,华泰柏瑞基金发布华泰柏瑞启臻混合型证券投资基金基金合同生效公告。

募集期间净认购金额1,827,406,282.11元,认购资金在募集期间产生的利息308,793.17元,募集份额合计1,827,715,075.28份。

基金经理董辰曾任长江证券首席分析师,20166月加入华泰柏瑞基金管理有限公司,历任投资研究部高级研究员、研究总监助理兼基金经理助理、投资二部副总监,现任总经理助理、投资二部总监、基金经理。

(责任编辑:康博)